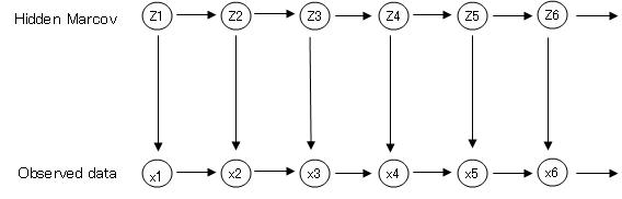
// //Hidden Marcov model Analysis Command // //This command is used to analysis Hidden Marcov time series. //As we assume that observed data are generated by Hidden value as below, //We discover hidden marcov parameters from observed data.
//Syntax with options hmm time_data1 time_data2.. by Hidden_class/ obsClass:5 ; //Option obsClass //num of class of observation data (default=5) loop //num of Iteration of E_M step (default=100) outloop //num of time series about simulation by this output parametar.(default=num of input) // //Example // //Hidden Marcov analyis for stockdata. //read time sirease of daily stock data get stockdata.csv@;
We assume that Hidden has 3 class and Observed data can be divied by 5 class as below.
//Excecute Hidden Marcov hmm data1 by 3/ obsClass:5 ;
id is below
|
PI : Initial class on hidden marcov MM : Probable transition Matrix of hidden marcov 3 classs TR : Convert probable Matrix from hidden class to observed class |
//View simulated data by Hidden marcov parameter.
get score@ana;


//View time series of simulated data.
plot line outMode;

View time series of simulated data by hidden marcov parameter
//View histgram of observed class.
plot hist outMode;

View histgram of observed class from simulated time series data.